Bibliotheken als Dritte Orte - Was passiert dort eigentlich?

20.06.2025 | Lesetipps | Raum und Infrastruktur

Sofie Keerl, Absolventin des Studiengangs Informationswissenschaften an der Hochschule der Medien Stuttgart, hat in ihrer Bachelorarbeit untersucht, welche Erwartungen an Aktivitäten in einem Dritten Ort bestehen und wie diese erfasst werden können.

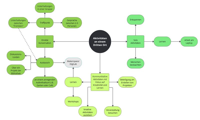
Bibliotheken – vor allem Öffentliche Bibliotheken – definieren sich immer häufiger als Dritte Orte. Geprägt wurde der Begriff von Ray Oldenburg und seit den 2000er Jahren wird er auch von Bibliotheken genutzt. Bibliotheken beschreiben damit ihre Entwicklung vom Medienausleihort hin zu einem Ort für Menschen. Das Bild vom öffentlichen «Wohnzimmer der Stadt» hat sich hier etabliert. Doch was genau soll im und am Dritten Ort, in ebendiesem «Wohnzimmer» passieren? Welche Aktivitäten werden dort von denjenigen, die einen solchen Ort planen, erwartet oder gewünscht? Und finden diese dann auch tatsächlich statt? In welchem Umfang? Und überhaupt: Wie lässt sich das herausfinden?

Dazu hat Sofie Keerl Aktivitäten der Besucher:innen recherchiert, kategorisiert und empirisch validiert. Die Befragung von Bibliotheken, die sich als Dritte Orte verstehen, zeigte, dass bislang in der Praxis nicht systematisch untersucht wird, ob die erwarteten Aktivitäten auch tatsächlich stattfinden. Gründe, die die Bibliotheken dafür nannten, waren neben fehlenden Informationen zu geeigneten Methoden vor allem der erforderliche oder vermutete Ressourceneinsatz von Zeit und Personal.

In ihrer Arbeit arbeitete Sofie Keerl daher mit «Seat Sweepung» und «Shadowing» zwei Beobachtungsmethoden aus, die sich einfach und mit überschaubarem Aufwand vor Ort umsetzen lassen. Mit diesen Methoden können Bibliotheken ihr Konzept des Dritten Ortes evaluieren und weiterentwickeln.

Erfassung der Besucher*innenaktivität an einem Dritten Ort: Eine Betrachtung von öffentlichen Bibliotheken (Bachelorarbeit von Sofie Keerl) >
 
Unbenannt.JPG
 Mindmap Aktivitäten in einem Dritten Ort (Grafik: Sofie Keerl)
Mehr zu den folgenden Themen
   
Aktuelle Bewertung: 0 (0 Bewertungen)